穿芯式地网接地在线监测终端
| 产品型号: | HX-SCGG2200 |
| 产品分类: | 开关柜 |
| 服 务: | 由华先电气提供技术服务 |
我公司研制的地网智能在线监测系统是在线监测接地引下线的连接状况、回路接地电阻、金属回路联结电阻而精心设计制造的,该系统不改变原有接地系统的任何设计结构,采用非接触测量等在线监测技术,不影响接地效果和设施的正常运行,无需自检、实时检测、产品可以单个安装使用,也可以组建成有线网络系统或无线网络系统使用,有线网络系统通过RS485通讯协议传输数据,无线网络系统通过GSM/GPRS/4G通讯协议传输数据。
HX-SCGG适用于输电线路杆塔接地;地下矿井设备接地;气象防雷接地;石油化工接地;通讯接地;变配电站接地;铁路设施接地;建筑仓库接地;电气设备接地等。特别适用于如石油、石化、防爆行业等大型复杂装置,需要进行保护接地、雷电防护接地、防静电接地及阴极保护接地系统中。
- 技术参数
- 安装示意
- 功能特点
- 系统结构
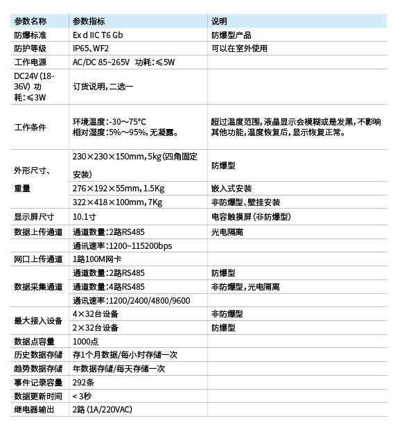
接地电阻检测仪参数

智能终端参数


适用于输电线路杆塔接地、地下矿井设备接地、气象防雷接地、石油化工接地、通讯接地、变配电站接地、铁路设施接地、建筑仓库接地、电气设备接地等





